Product Summary
The TPS3836E18DBVT is an nanopower supervisory circuit. It provides circuit initialization and timing supervision, primarily for DSP and processor-based systems. The TPS3836E18DBVT has a fixed-sense threshold voltage VIT set by an internal voltage divider. It also has an active-low push-pull RESET output. The applications of the TPS3836E18DBVT include: Applications Using Low-Power DSPs, Microcontrollers, or Microprocessors, Portable/Battery-Powered Equipment, Intelligent Instruments, Wireless Communication Systems, Notebook Computers, Automotive Systems.
Parametrics
TPS3836E18DBVT absolute maximum ratings: (1)Supply voltage, VDD: 7 V; (2)All other pins: –0.3 V to 7 V; (3)Maximum low output current, IOL: 5 mA; (4)Maximum high output current, IOH : –5 mA; (5)Input clamp current, IIK (VI < 0 or VI > VDD): ±10 mA; (6)Output clamp current, IOK (VO < 0 or VO > VDD): ±10 mA; (7)Operating free-air temperature range, TA: –40℃ to 85℃; (8)Storage temperature range, Tstg: –65℃ to 150℃; (9)Soldering temperature: 260℃.
Features
TPS3836E18DBVT features: (1)Supply Current of 220 nA (Typ); (2)Precision Supply Voltage Supervision Range: 1.8 V, 2.5 V, 3.0 V, 3.3 V; (3)Power-On Reset Generator With Selectable Delay Time of 10 ms or 200 ms; (4)Push/Pull RESET Output; (5)Manual Reset; (6)5-Pin SOT-23 Package; (7)Temperature Range –40℃ to 85℃.
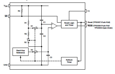
Diagrams

| Image | Part No | Mfg | Description | ![]() |
Pricing (USD) |
Quantity | ||||||||||||
|---|---|---|---|---|---|---|---|---|---|---|---|---|---|---|---|---|---|---|
![]() |
![]() TPS3836E18DBVT |
![]() Texas Instruments |
![]() Supervisory Circuits 220nA w/ 10ms/200ms Select delay time |
![]() Data Sheet |
![]()
|
|
||||||||||||
![]() |
![]() TPS3836E18DBVTG4 |
![]() Texas Instruments |
![]() Supervisory Circuits 220nA w/ 10ms/200ms Select delay time |
![]() Data Sheet |
![]()
|
|
||||||||||||
(China (Mainland))









