Product Summary
The LM2931D-5.0R2G is a 100 mA, Adjustable Output, LDO Voltage Regulator with 60 V Load Dump Protection. It consists of positive fixed and adjustable output voltage regulators that are specifically designed to maintain proper regulation with an extremely low input-to-output voltage differential. The LM2931D-5.0R2G is capable of supplying output currents in excess of 100 mA and feature a low bias current of 0.4 mA at 10 mA output. The LM2931D-5.0R2G is designed primarily to survive in the harsh automotive environment, the device will protect all external load circuitry from input fault conditions caused by reverse battery connection, two battery jump starts, and excessive line transients during load dump. The LM2931D-5.0R2G is used in Battery Powered Consumer Products, Hand-held Instruments, Camcorders and Cameras.
Parametrics
LM2931D-5.0R2G absolute maximum ratings: (1)Input Voltage Continuous VI: 40 Vdc; (2)Transient Input Voltage (τ ≤ 100 ms) VI(τ): 60 Vpk; (3)Transient Reverse Polarity Input Voltage 1.0% Duty Cycle, τ ≤ 100 ms -VI(τ): -50 Vpk; (4)Electrostatic Discharge Sensitivity (ESD) Human Body Model (HBM) Class 2, JESD22 A114-C: 2000 V; (5)Operating Ambient Temperature Range TA: -40 to +125 ℃; (6)Operating Die Junction Temperature TJ: +150 ℃; (7)Storage Temperature Range Tstg: -65 to +150 ℃.
Features
LM2931D-5.0R2G features: (1)Input-to-Output Voltage Differential of < 0.6 V @ 100 mA; (2)Output Current in Excess of 100 mA; (3)Low Bias Current; (4)60 V Load Dump Protection; (5)-50 V Reverse Transient Protection; (6)Internal Current Limiting with Thermal Shutdown; (7)Temporary Mirror-Image Protection; (8)Ideally Suited for Battery Powered Equipment; (9)Economical 5-Lead TO-220 Package with Two Optional Leadforms; (10)Available in Surface Mount SOP-8, D2PAK and DPAK Packages; (11)Pb-Free Packages are Available.
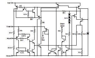
Diagrams

| Image | Part No | Mfg | Description | ![]() |
Pricing (USD) |
Quantity | ||||||||||||
|---|---|---|---|---|---|---|---|---|---|---|---|---|---|---|---|---|---|---|
![]() |
![]() LM2931D-5.0R2G |
![]() ON Semiconductor |
![]() Low Dropout (LDO) Regulators 5V 100mA w/Load Dump |
![]() Data Sheet |
![]()
|
|
||||||||||||
| Image | Part No | Mfg | Description | ![]() |
Pricing (USD) |
Quantity | ||||||||||||
![]() |
![]() LM2900D |
![]() Texas Instruments |
![]() Operational Amplifiers - Op Amps Quadruple Oper Amplifier |
![]() Data Sheet |
![]()
|
|
||||||||||||
![]() |
![]() LM2900DE4 |
![]() Texas Instruments |
![]() Operational Amplifiers - Op Amps Quadruple Oper Amplifier |
![]() Data Sheet |
![]()
|
|
||||||||||||
![]() |
![]() LM2900DG4 |
![]() Texas Instruments |
![]() Operational Amplifiers - Op Amps Quad Op Amp |
![]() Data Sheet |
![]()
|
|
||||||||||||
![]() |
![]() LM2900DR |
![]() Texas Instruments |
![]() Operational Amplifiers - Op Amps Quad Op Amp |
![]() Data Sheet |
![]()
|
|
||||||||||||
![]() |
![]() LM2900DRE4 |
![]() Texas Instruments |
![]() Operational Amplifiers - Op Amps Quadruple Oper Amplifier |
![]() Data Sheet |
![]()
|
|
||||||||||||
![]() |
![]() LM2900DRG4 |
![]() Texas Instruments |
![]() Operational Amplifiers - Op Amps Quad Op Amp |
![]() Data Sheet |
![]()
|
|
||||||||||||
(China (Mainland))









