Product Summary
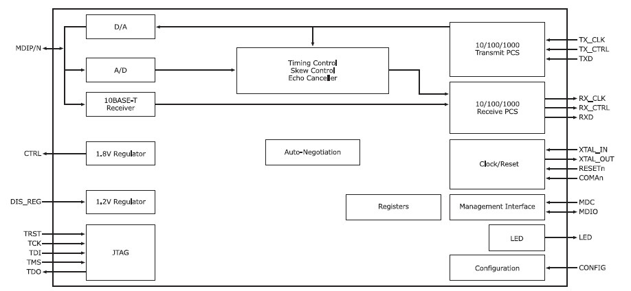
The 88E1121RA0-TFE1C000 is a dual-port Gigabit Ethernet (GbE) transceiver. It is a physical layer (PHY) device containing two independent GbE transceivers on a single monolithic IC. The transceiver implement the Ethernet PHY portion of the 1000BASE-T, 100BASE-TX, and 10BASE-T standards and are compliant with IEEE 802.3u Auto-Negotiation. The 88E1121RA0-TFE1C000 is manufactured using standard digital CMOS process and contains all the active circuitry required to implement the physical layer functions to transmit and receive data on standard CAT 5 unshielded twisted pair. The 88E1121RA0-TFE1C000 supports the Reduced Gigabit Media Independent Interface (RGMII) for direct connection to a Media Access Controller (MAC)/switch port. The 88E1121RA0-TFE1C000 also integrates Media Dependent Interface (MDI) termination resistors and capacitors into the PHY. It is ideal for IP phones and other applications requiring low power and a small footprint.
Features
88E1121RA0-TFE1C000 features: (1)Supports RGMII interface; (2)Four RGMII timing modes; (3)Integrated MDI interface termination resistors and capacitors; (4)Energy detect and energy detect+ low-power modes; (5)Coma mode support; (6)“Downshift” mode for two-pair cable installations; (7)Automatic MDI/MDIX crossover at all speeds of operation; (8)Automatic polarity correction; (9)Line and system loopback modes and packet generator; (10)IEEE 802.3u compliant Auto-Negotiation; (11)Software programmable LED modes including LED testing; (12)Supports IEEE 1149.1 JTAG ?Simplifi es board level testing/debugging; (13)MDC/MDIO management interface; (14)Advanced Marvell Virtual Cable Tester (advanced Marvell VCT).
Diagrams

![]() |
![]() 88E1011 |
![]() Other |
![]() |
![]() Data Sheet |
![]() Negotiable |
|
||||
![]() |
![]() 88E1011S |
![]() Other |
![]() |
![]() Data Sheet |
![]() Negotiable |
|
||||
![]() |
![]() 88E1011SA5-RCJ-C000 |
![]() Other |
![]() |
![]() Data Sheet |
![]() Negotiable |
|
||||
![]() |
![]() 88E1111-B2-BAB1C000 |
![]() Other |
![]() |
![]() Data Sheet |
![]() Negotiable |
|
||||
![]() |
![]() 88E1116R |
![]() Other |
![]() |
![]() Data Sheet |
![]() Negotiable |
|
||||
(China (Mainland))








