Product Summary
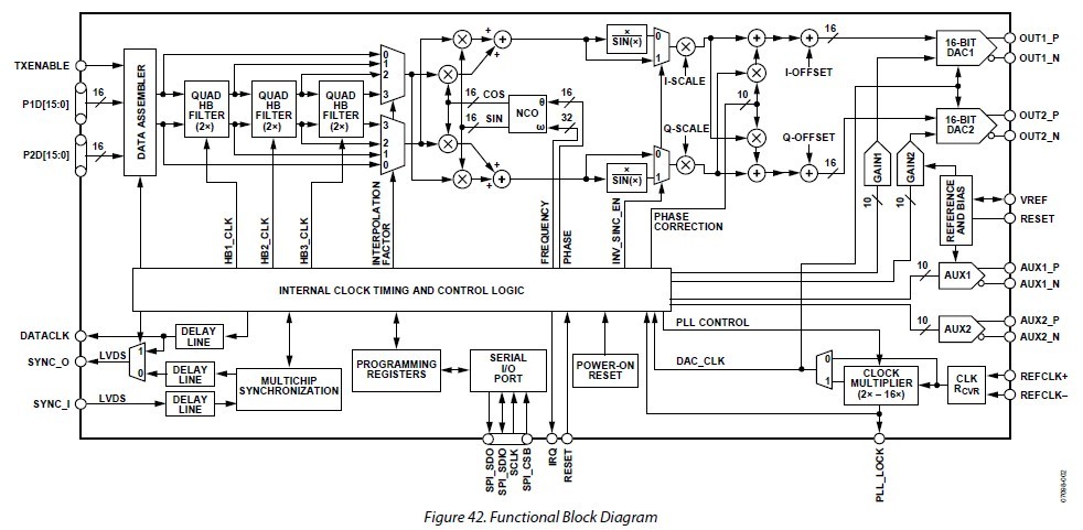
The AD9788BSVZRL is a Dual 16-Bit 800 MSPS DAC with Low Power 32-Bit Complex NCO, respectively, it provides a sample rate of 800 MSPS, permitting multicarrier generation up to the Nyquist frequency. Features are included for optimizing direct conversion transmit applications, including complex digital modulation, as well as gain, phase, and offset compens-ation. The AD9788BSVZRL outputs are optimized to interface seamlessly with analog quadrature modulators. The applications of the AD9788BSVZRL include Wireless infrastructure WCDMA, CDMA2000, TD-SCDMA, WiMAX, GSM, Digital high or low IF synthesis, Transmit diversity, Wideband communications LMDS/MMDS, point-to-point.
Parametrics
AD9788BSVZRL absolute maximum ratings: (1)AVDD33 to AGND, DGND, CGND: -0.3V to +3.6V; (2)DVDD33, DVDD18, CVDD18 to AGND, DGND, CGND: -0.3V to +2.1V; (3)AGND to DGND, CGND: -0.3V to +0.3V; (4)DGND to AGND, CGND: -0.3V to +0.3V; (5)CGND to AGND, DGND: -0.3V to +0.3V; (6)I120, VREF, IPTAT to AGND: -0.3V to AVDD33 + 0.3V; (7)Junction Temperature: 125℃; (8)Storage Temperature Range: -65℃ to +150℃.
Features
AD9788BSVZRL features: (1)Analog output: adjustable 8.7 mA to 31.7 mA, RL = 25 Ω to 50 Ω; (2)Low power, fine complex NCO allows carrier placement anywhere in DAC bandwidth while adding <300 mW power; (3)Auxiliary DACs allow I and Q gain matching and offset control; (4)Includes programmable I and Q phase compensation; (5)Internal digital upconversion capability; (6)Multiple chip synchronization interface; (7)High performance, low noise PLL clock multiplier; (8)Digital inverse sinc filter; (9)100-lead, exposed paddle TQFP package.
Diagrams

| Image | Part No | Mfg | Description | ![]() |
Pricing (USD) |
Quantity | ||||||||||||||||||
|---|---|---|---|---|---|---|---|---|---|---|---|---|---|---|---|---|---|---|---|---|---|---|---|---|
![]() |
![]() AD9788BSVZRL |
![]() |
![]() IC DAC 16BIT 800MSPS 100TQFP |
![]() Data Sheet |
![]()
|
|
||||||||||||||||||
| Image | Part No | Mfg | Description | ![]() |
Pricing (USD) |
Quantity | ||||||||||||||||||
![]() |
![]() AD9701 |
![]() Other |
![]() |
![]() Data Sheet |
![]() Negotiable |
|
||||||||||||||||||
![]() |
![]() AD9704 |
![]() Other |
![]() |
![]() Data Sheet |
![]() Negotiable |
|
||||||||||||||||||
![]() |
![]() AD9704BCPZ |
![]() |
![]() IC DAC TX 8BIT 175MSPS 32-LFCSP |
![]() Data Sheet |
![]()
|
|
||||||||||||||||||
![]() |
![]() AD9704BCPZRL7 |
![]() |
![]() IC DAC TX 8BIT 175MSPS 32-LFCSP |
![]() Data Sheet |
![]()
|
|
||||||||||||||||||
![]() |
![]() AD9704-DPG2-EBZ |
![]() |
![]() BOARD EVAL FOR AD9704 |
![]() Data Sheet |
![]()
|
|
||||||||||||||||||
![]() |
![]() AD9704-EB |
![]() Analog Devices Inc |
![]() BOARD EVAL FOR AD9704 |
![]() Data Sheet |
![]() Negotiable |
|
||||||||||||||||||
(China (Mainland))











