Product Summary
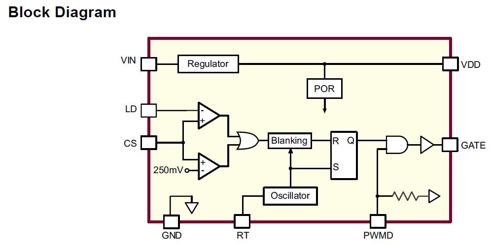
The HV9910BLG-G is an open loop, current mode, control LED driver IC. The HV9910BLG-G can be programmed to operate in either a constant frequency or constant off-time mode. It includes an 8.0 - 450V linear regulator which allows it to work from a wide range of input voltages without the need for an external low voltage supply. The HV9910B includes a PWM dimming input that can accept an external control signal with a duty ratio of 0 - 100% and a frequency of up to a few kilohertz. The HV9910BLG-G also includes a 0 - 250mV linear dimming input which can be used for linear dimming of the LED current. The applications of the HV9910BLG-G inlcude DC/DC or AC/DC LED driver applications, RGB backlighting LED driver, Back lighting of flat panel displays, General purpose constant current source, Signage and decorative LED lighting and Chargers.
Parametrics
HV9910BLG-G absolute maximum ratings: (1)VIN to GND: -0.5V to +470V; (2)VDD to GND: 12V; (3)CS, LD, PWMD, GATE, RT to GND: -0.3V to (VDD +0.3V); (4)Junction temperature range: -40 to +150℃; (5)Storage temperature rang:e -65 to +150℃; (6)Continuous power dissipation (TA = +25℃): 630mW.
Features
HV9910BLG-G features: (1)Switch mode controller for single switch LED drivers; (2)Enhanced drop-in replacement to the HV9910; (3)Open loop peak current controller; (4)Internal 8.0 to 450V linear regulator; (5)Constant frequency or constant off-time operation; (6)Linear and PWM dimming capability; (7)Requires few external components for operation.
Diagrams

| Image | Part No | Mfg | Description | ![]() |
Pricing (USD) |
Quantity | ||||||||||||
|---|---|---|---|---|---|---|---|---|---|---|---|---|---|---|---|---|---|---|
![]() |
![]() HV9910BLG-G |
![]() Supertex |
![]() LED Lighting Drivers UNIVRSL HI BRGHTNES LED DRIVER |
![]() Data Sheet |
![]()
|
|
||||||||||||
| Image | Part No | Mfg | Description | ![]() |
Pricing (USD) |
Quantity | ||||||||||||
![]() |
![]() HV9901DB1 |
![]() Supertex |
![]() Other Development Tools HV9901 Demo Brd |
![]() Data Sheet |
![]() Negotiable |
|
||||||||||||
![]() |
![]() HV9901NG-G |
![]() Supertex |
![]() Power Driver ICs Universal |
![]() Data Sheet |
![]()
|
|
||||||||||||
![]() |
![]() HV9903K6 |
![]() Supertex |
![]() LED Lighting Drivers White LED Drvr |
![]() Data Sheet |
![]() Negotiable |
|
||||||||||||
![]() |
![]() HV9903K6-G |
![]() Supertex |
![]() LED Lighting Drivers White LED Drvr |
![]() Data Sheet |
![]() Negotiable |
|
||||||||||||
![]() |
![]() HV9910BLG-G |
![]() Supertex |
![]() LED Lighting Drivers UNIVRSL HI BRGHTNES LED DRIVER |
![]() Data Sheet |
![]()
|
|
||||||||||||
![]() |
![]() HV9910BDB7 |
![]() Supertex |
![]() Power Management IC Development Tools HV9910B PFC 40W LED DRIVER DEMOBOARD |
![]() Data Sheet |
![]()
|
|
||||||||||||
(China (Mainland))










