Product Summary
The MC33171DR2G is a Low Power Operational Amplifier. It operates at 180uA per amplifier and offers 1.8 MHz of gain bandwidth product and 2.1 V/us slew rate without the use of JFET device technology. Although the MC33171DR2G can be operated from split supplies, it is particularly suited for single supply operation, since the common mode input voltage includes ground potential (VEE). The MC33171DR2G is specified over the industrial/automotive temperature ranges.
Parametrics
MC33171DR2G absolute maximum ratings: (1)Supply Voltage:±22 V; (2)Operating Junction Temperature:+150℃; (3)Storage Temperature Range:-65 to +150℃.
Features
MC33171DR2G features: (1)Low Supply Current: 180 uA (Per Amplifier); (2)Wide Supply Operating Range: 3.0 V to 44 V or ±1.5 V to ±22 V; (3)Wide Input Common Mode Range, Including Ground (VEE); (4)Wide Bandwidth: 1.8 MHz; (5)High Slew Rate: 2.1 V/us; (6)Low Input Offset Voltage: 2.0 mV; (7)Large Output Voltage Swing: -14.2 V to +14.2 V(with ±15 V Supplies); (8)Large Capacitance Drive Capability: 0 pF to 500 pF; (9)Low Total Harmonic Distortion: 0.03%; (10)Excellent Phase Margin: 60°; (11)Excellent Gain Margin: 15 dB; (12)Output Short Circuit Protection; (13)ESD Diodes Provide Input Protection for Dual and Quad; (14)Pb-Free Packages are Available; (15)NCV Prefix for Automotive and Other Applications Requiring Site and Control Changes.
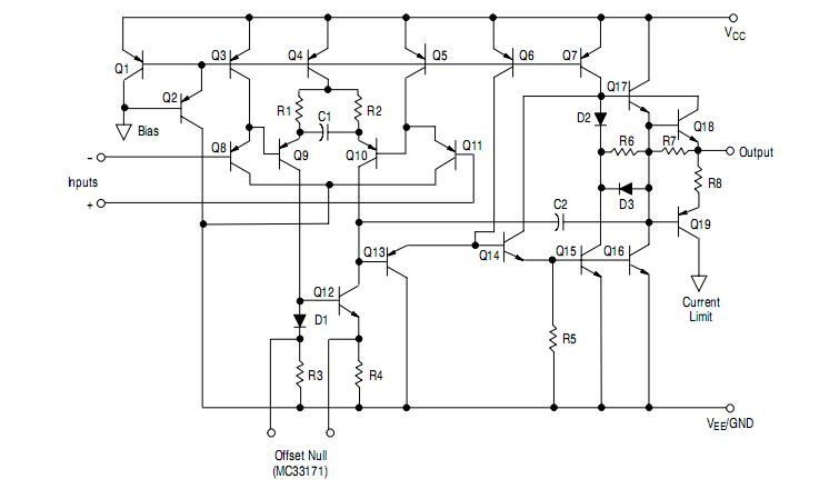
Diagrams

| Image | Part No | Mfg | Description | ![]() |
Pricing (USD) |
Quantity | ||||||||||||
|---|---|---|---|---|---|---|---|---|---|---|---|---|---|---|---|---|---|---|
![]() |
![]() MC33171DR2G |
![]() ON Semiconductor |
![]() Operational Amplifiers - Op Amps 3-44V Single Lo PWR Industrial Temp |
![]() Data Sheet |
![]()
|
|
||||||||||||
| Image | Part No | Mfg | Description | ![]() |
Pricing (USD) |
Quantity | ||||||||||||
![]() |
![]() MC3302/4 |
![]() Other |
![]() |
![]() Data Sheet |
![]() Negotiable |
|
||||||||||||
![]() |
![]() MC33023 |
![]() Other |
![]() |
![]() Data Sheet |
![]() Negotiable |
|
||||||||||||
![]() |
![]() MC33023DW |
![]() ON Semiconductor |
![]() Current Mode PWM Controllers Single Ended Voltage |
![]() Data Sheet |
![]() Negotiable |
|
||||||||||||
![]() |
![]() MC33023DWG |
![]() ON Semiconductor |
![]() Current Mode PWM Controllers Single Ended Voltage or Current Mode PWM |
![]() Data Sheet |
![]()
|
|
||||||||||||
![]() |
![]() MC33023DWR2 |
![]() ON Semiconductor |
![]() Current Mode PWM Controllers Single Ended Voltage |
![]() Data Sheet |
![]() Negotiable |
|
||||||||||||
![]() |
![]() MC33023DWR2G |
![]() ON Semiconductor |
![]() Current Mode PWM Controllers Single Ended Voltage or Current Mode PWM |
![]() Data Sheet |
![]()
|
|
||||||||||||
(China (Mainland))










