Product Summary
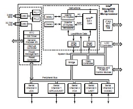
The SA-1110ES is a general-purpose, 32-bit RISC microprocessor with a 16 Kbyte instruction cache (Icache), an 8 Kbyte write-back data cache (Dcache), a minicache, a write buffer, a read buffer, an MMU, an LCD controller, and serial I/O combined in a single component. The SA-1110ES provides portable applications with high-end computing performance without requiring users to sacrifice available battery time. Its power-management functionality provides further power savings. For embedded applications, the SA-1110ES offers high-performance computing at consumer electronics pricing with MIPS-per-dollar and MIPS-per-watt advantages.
Parametrics
SA-1110ES specifications: (1)VDD Minimum internal power supply voltage: 1.47 V; (2)Nominal internal power supply voltage: 1.55 V; (3)Maximum internal power supply voltage: 1.63 V; (4)VDDX Minimum external power supply voltage: 3.00 V; (5)Nominal external power supply voltage: 3.30 V; (6)Maximum external power supply voltage: 3.60 V; (7)Typical power dissipation: Normal mode = <240 mW, Idle mode = <75 mW, Sleep mode = <50 μA; (8)Ambient operating temperature 0℃ ( 32°F) min, 70℃ (158°F) max.; (9)Storage temperature: -20℃ to +125℃(-4°F to +257°F); (10)Packaging: 256 mBGA.
Features
SA-1110ES features: (1)High performance; (2)Low power (normal mode); (3)Integrated clock generation; (4)Power-management features; (5)Big and little endian operating modes; (6)3.3-V I/O interface; (7)Memory bus; (8)32-way set-associative caches; (9)32-entry MMUs; (10)Write buffer; (11)Read buffer; (12)256 mini-ball grid array (mBGA).
Diagrams

![]() |
![]() SA-1 |
![]() Cooper Bussmann |
![]() Fuseholders, Clips, & Hardware 1A |
![]() Data Sheet |
![]()
|
|
||||||||||||
![]() |
![]() SA-10 |
![]() Cooper Bussmann |
![]() Fuseholders, Clips, & Hardware 10A |
![]() Data Sheet |
![]()
|
|
||||||||||||
![]() |
![]() SA-100 |
![]() |
![]() SPACE ADAPTER 100PIN |
![]() Data Sheet |
![]()
|
|
||||||||||||
![]() |
![]() SA-1015-12 |
![]() FCI |
![]() Automotive Connectors BULLET TERMINAL 2.8MM 18AWG |
![]() Data Sheet |
![]()
|
|
||||||||||||
![]() |
![]() SA-1-1/4 |
![]() Cooper Bussmann |
![]() Fuseholders, Clips, & Hardware 1.25A |
![]() Data Sheet |
![]()
|
|
||||||||||||
![]() |
![]() SA-110 |
![]() Other |
![]() |
![]() Data Sheet |
![]() Negotiable |
|
||||||||||||
(China (Mainland))









